Marvin's Blog
08:07 · Jan 27, 2025 · Mon
反思了下自己和团队历史做的项目方案、市场调研,一塌糊涂。存在有几个问题:
1、市场调研不专业,没有多维度展开,数据层面少,结论不清晰。
2、规划的很好,实际执行不下去,假大空太多。
3、逻辑不清晰,为了汇报写汇报,只是完成任务,执行没任何参考性。
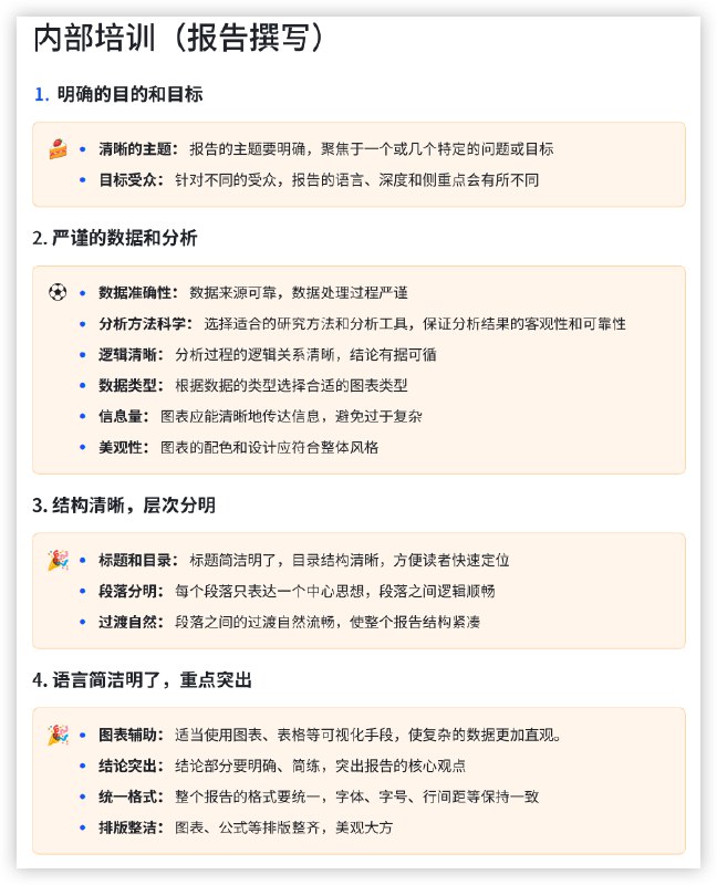
梳理了一版写报告的几个侧重点:
1、明确目的和目标
2、严谨的数据和分析
3、结构清晰、层次分明
4、语言简洁明了、突出重点
Home
Powered by
BroadcastChannel
&
Sepia